【大紀元2025年06月16日訊】(大紀元記者江左宜綜合報導)去年5月中南大學湘雅二院實習醫生羅帥宇因不明原因墜亡,湖南當局今年6月13日就該事件發布通告,認定羅帥宇死於自殺,引發網絡上質疑聲音四起。羅帥宇的父親也於6月14日發文,逐條反駁了通報的說法。目前,羅帥宇家屬在抖音等社媒平台的直播被禁,也有媒體呼籲重啟調查,相關報導被下架。
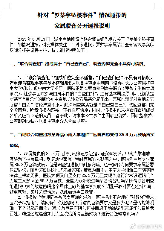
羅帥宇家屬在微博發文表示,「聯合調查組『自己查自己』不具有可信度,嚴重違背客觀事實與基本邏輯常識。」
該聯合調查組由湖南衛健委、長沙公安局和中南大學組成,羅家發布的文章指出,「中南大學湘雅二醫院正是本案直接利害關聯方(羅某宇生前隸屬該院)。讓涉事醫院參與自身案件的『自查自糾』,違背基本司法原則。」
其次,官方通報中「故意隱瞞中南大學湘雅二醫院自願支付85.3萬元(人民幣)款項真實情況」。「若真為自殺,中南大學湘雅二醫院實際法律上根本無責,醫院為何又自願支付85.3萬元巨款呢?這符合常識邏輯嗎?」
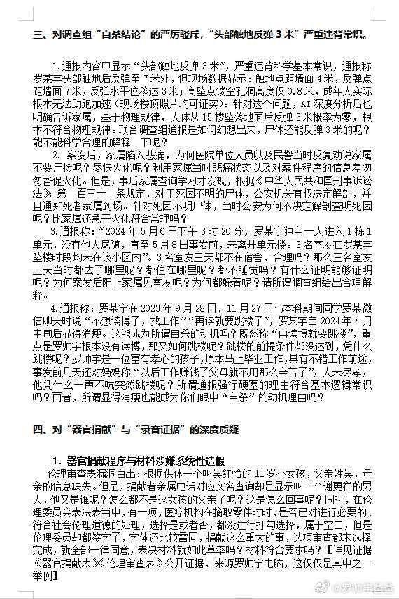
第三,文章「嚴厲駁斥」了調查組的自殺結論,指出「(羅)頭部觸地反彈3米」嚴重違背常識。
該文章還質問道:案發後,家屬陷入悲痛,為何醫院單位人員以及警察當時反覆勸說家屬不要屍檢、儘快火化呢?
第四,家屬對COTRS系統(中國人體器官分配與共享計算機系統)的核查結果提出質疑,要求公開50例器官捐獻案例的完整證據(含供體死亡證明、親屬簽字原件),但調查組僅以「系統查詢」一筆帶過,未提供原始證據鏈,同時自己查自己、自圓其說,如何令人信服?
第五,若「羅某宇筆記本電腦數據沒有被刪除」,家屬還能恢復如此多的材料數據嗎?
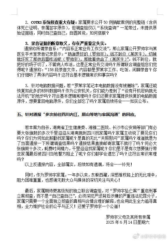
家屬在回應中還提到,「你們是不是有次想要強行帶走家屬,最後被四川當地警方阻止了?」
文章最後說,「一年多以來,東躲西藏,深感維權路上的無比艱辛」,並呼籲「更高級別的獨立聯合調查組」重新立案徹查羅帥宇墜亡案,而不是由涉事方「自己查自己」。
當天,羅帥宇的父親及親屬的抖音帳號被禁止直播,在快手的直播中途被掐斷。
網絡質疑聲四起 媒體報導遭下架
通報並沒有消除民眾的質疑。一位網民留言說:「對關鍵核心問題沒有進行一對一、點對點的解讀,重點在引導羅是個壞學生??不想繼續讀書了。都是在弄一些細枝末節。」
網絡名人宋祖德也發布了兩段質疑官方通告的視頻,隨後均被下架。
宋祖德在視頻中質疑道,「自己查自己人,這種結論能讓人相信嗎?就像湖南操場埋屍案,那個時候和現在一樣,(當局)出了很多次調查報告,他女兒一直鍥而不捨,經過19年的努力,才把案子破了。那時也是自己查自己,學校沒有責任。最後,19名公檢法的人員、警察被捕。」他告訴羅家不要放棄、繼續上訪。
網民「將軍箭」在微博上撰文反問道:「一年多了,羅醫生的父母一方面勒索鉅額賠償,一方面上訪奔走,上網直播,公開抹黑三甲醫院,擾亂正常社會秩序,怎麼沒見醫院的律師告狀?」
《錢江晚報》也發表文章,呼籲為了消除民眾的質疑,應進行「異地審查」。報導發出不久即被下架。
《宿州文藝廣播》的抖音帳號在16日以「徹查羅帥宇墜亡案件,不能光讓當地自己查自己」為題發布視頻。
人民網輿情數據中心也在6月14日晚發布署名文章,認為「化解爭議仍需對關鍵問題更多釋疑」。
最早報導羅帥宇事件的雲南《春城晚報》記者夏體雷在社媒上發布視頻,以「天降羅烏龜 砸出絕地反彈 地上大地瓜 道出羅剎海市」為題,暗諷官方通報難以服眾。
羅帥宇,1996年出生於四川內江,2021年考入中南大學湘雅醫學院攻讀碩士,後被分配到湘雅二院腎移植科實習,曾輪值於肝膽胰外科,與主治醫生劉翔峰共事。
劉翔峰人稱「惡魔醫生」,被指為斂財將患者正常腸道按「壞死」切除甚至割掉病人的健康器官。羅帥宇收集數據,並和同學一起向上級舉報劉翔峰的問題。2022年8月,劉翔峰被立案調查,被判處有期徒刑17年。
在劉翔峰被審查期間,也就是去年5月8日,羅帥宇從宿舍小區15樓「意外」墜亡。警方判定為「跳樓自殺」。但家屬不接受這個結果,因為現場有諸多疑點——有打鬥痕跡、羅帥宇眼鏡碎裂、現場遺留現金等;而且墜樓點距離樓體7米遠,羅帥宇墜樓的地方僅有一個80公分的隔離孔,從樓頂進入隔離孔那邊,需要翻越1米多高的隔離牆。
在家屬的質疑下,院方將賠償方案從20萬(人民幣,下同)加碼到85萬。並要求家屬簽署保密協議,「認定自殺」後才能交還遺物。家屬拿回手機和電腦後恢復電腦數據,發現高達1119頁的舉報材料,包括錄音、視頻、非法器官交易文檔等,其中錄音有158個。另外,家屬還發現,2021年9月至2023年9月間,湘雅二醫院以「勞務報酬」名義向其轉帳共計40餘萬元,而這筆錢最後又通過微信轉帳形式轉給了一個備註為「護士長」的人。
責任編輯:葉梓明#









