【大紀元2025年05月10日訊】(大紀元記者寧海鐘、駱亞採訪報導)一張廣為流傳的網絡圖片,梳理出中共貪官如何「悄悄收錢」的高、中、低三個層次路徑,引發輿論關注。多位了解大陸官場內幕的人士向大紀元發表了他們的看法。
貪官收錢被曝有「三個層次」
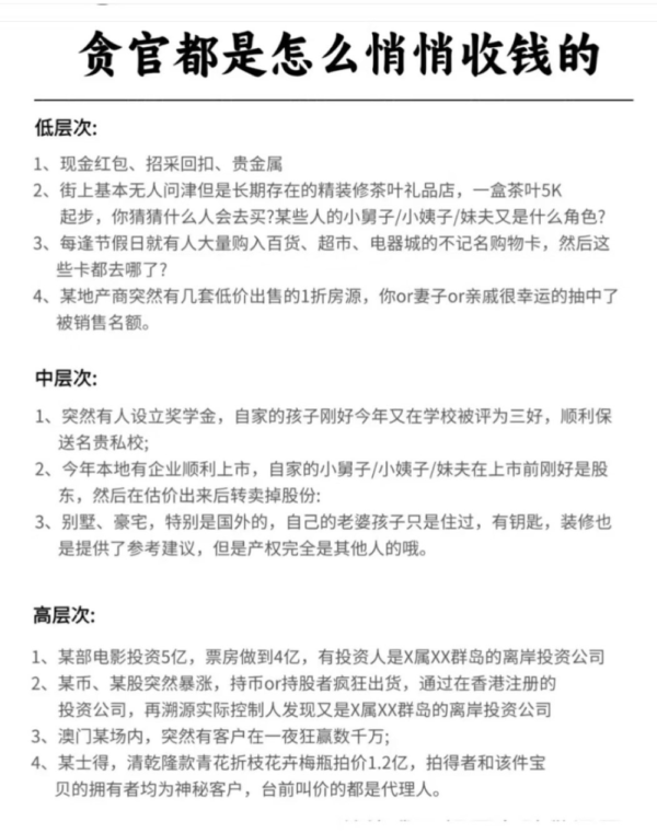
近日,一張題為「貪官都是怎麼悄悄收錢的」的圖文內容在社交平台微信群內迅速傳播。圖片以類「經驗總結」的方式,用三段結構化內容概括了中國貪腐生態中常見的「隱祕金流」路徑。
低層級受賄方式:收受現金紅包、採購回扣、貴金屬及各種節日購物卡;官員親屬開店售賣遠超真實價值的天價物品(如茶葉等),等待行賄者購買;以家屬「抽獎」方式接受開發商提供的「一折優惠」房源。
中層級受賄方式:行賄方設立獎學金「保送」貪官的孩子讀名貴私校;企業上市前讓貪官家屬成為股東,上市後立即拋售股份套現;海外豪宅按貪官家屬要求裝修後,無條件「借」給貪官家屬居住生活。
高層級受賄方式:通過投資影視作品、投資股市、幣市的方式,甚至通過藝術品拍賣乃至賭場贏錢的方式,獲取隱蔽的利益輸送,或完成跨境資產轉移。

知情人:檢察官也教人貪腐
多位中國大陸人士向大紀元透露他們所了解的中共官員貪腐方式。
北京學者劉華(化名)對大紀元表示,這種受賄貪污撈錢的三個層次劃分很有意思,其實是長期都存在的現象,也就是按照權力層級的大小和權力範圍的劃分,按所掌握的權力資源和物資資源、經濟資源的範圍大小、能力的強弱來劃分。
不過劉華指出,即便在從縣到鄉鎮這一級權力範圍內的收賄,方法雖然可能相對簡單一些,但是它能貪污的數額可是不小,比如原秦皇島市城市建設管理局副調研員、北戴河供水總公司總經理馬超群就貪了上億元。
劉華表示,在官場敗壞之下,社會上各行業都有樣學樣,中小學教師現在也跟醫生一樣腐敗,很多中小學教師很會利用節假日變相的敲詐家長,讓家長知趣送上紅包。
中國國內一名官二代表示,他父親經常有些商人給的購物卡給他用,「別的就不清楚了。」
大陸資本界資深人士徐真對大紀元表示,更隱蔽的貪腐招數其實就是從紀檢監察或公檢法系統內部流傳出來的,他就了解到有檢察院官員曾給官員一些類似建議。
中共黨校自爆腐敗如病毒變異
反腐一直是成為當局自誇的「業績」之一,不過當局越反越腐倍受詬病。2023年以來,大批高官落馬或失蹤,許多是中共黨魁習近平自己提拔的親信。
早在2022年,中共四川省委黨校主辦的《理論與改革》雜誌曾刊文,大曝中共更加隱蔽狡猾的新型腐敗的特點和方式,直指腐敗如病毒一樣不斷變異。
文章表示,2018年至2021年四年間,近八成落馬中管幹部的腐敗行為具有新型腐敗的特徵。這種新型腐敗對現有反腐辦法有「規避能力和逃逸性」。現在貪腐者依託債券、影子銀行、IPO、互聯網金融、表外業務、結構性產品、信貸營銷創新等創新型金融產品,通過上市、資產置換、定增、期權、代持、PE腐敗等方式。再如運用虛擬貨幣進行腐敗交易或通過去中心化金融協議進行洗錢。
文章還提到,現在許多貪腐者已經完成原始積累,在利益收受上更有耐心。配偶子女收受已經不是優選項,或選擇異地、境外進行交易獲利。而隨著官員任職範圍的擴大,跨省任職增多,腐敗交易空間更加放大。
文章並將新型腐敗分為四種基本類型:「隧道挖掘」利益輸送型腐敗、「俄羅斯套娃」隱匿型腐敗、「未公開信息」套利型腐敗和「軟權力」影響力型腐敗。
評論:中共這個體制根源就是腐敗的
大陸資本界資深人士徐真表示,中共的紅色基因就包含貪腐墮落的因素。回顧中共的貪腐、腐敗(行賄受賄)歷史,可以追溯延安時期,當時首任黨魁毛澤東就用性賄賂共產國際代表,中共篡政後,特別是鄧小平執政時期,到江澤民、胡錦濤時期,貪腐問題愈演愈烈,已致到了亡黨亡國程度。現任黨魁習近平時期,中共的腐敗墮落又上升了一個高度,從國內輸出到了國際社會和聯合國,企圖敗壞世界,為中共續命。
北京學者劉華表示,中共自己也說有層出不窮的新貪污賄賂模式,關鍵在於中共這個體制根源是腐敗的。「腐敗的本質和根源一體,它隨著技術的進步一定會衍生出更加千變萬化的撈錢方式手段。中共政體本身就是天生的腐敗,在這個前提之下反腐就是兒戲。
中國大陸一名經常揭露官場黑幕的公民記者對大紀元表示,幾十年的事實證明,一黨專制才是遍地是災的根源。腐敗早已遍布在中國的各個行業和角落。所謂的被查處都是利益集團的內部爭鬥而已,沒有真正的反腐。「幾十年了,我都經歷和目睹太多太多的中共的腐敗、邪惡和暴行。只有廢除中共的專制制度才是硬道理。」
北京時局觀察員華頗對大紀元表示,在權力不受制約的情況下貪腐是不可避免的。貪腐的成度是和擁有的權力對等的,權力越大貪腐就越多而且越隱蔽,那些權力大的官員被查處主要原因是被體制所拋棄。「讓人民群眾來監督權力」是一句騙人的鬼話!◇
責任編輯:李宇圓#








