【大紀元2025年09月05日訊】(大紀元記者劉毅報導)順豐控股股份有限公司(順豐控股)8月29日開始,股價連跌3日,市值蒸發了330億元(人民幣,下同),而造成該公司股價連續下跌的起因是公司推出的「共同成長」持股計劃。
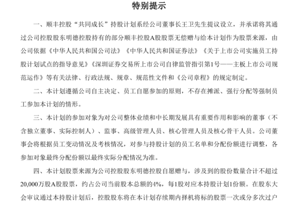
8月28日晚間,順豐發布了《「共同成長」持股計劃(A股)(草案)》。該持股計劃表示董事長王衛提議,控股股東無償捐贈2億股,價值約97億元的「共同成長」持股計劃,該計劃將無償向員工提供不超過2億股的股權激勵,若以公告發布時的股價計算,這批股份的總價值接近96.8億元。
「共同成長」持股計劃不僅涵蓋了董監高、核心管理人員,還包括了收派員、運作員等基層員工。參與門檻相對較低,在公司層面,業績考核條件僅為當年淨利潤增長率為正;在個人層面,激勵對象的績效考核為A或B,均可獲得股權激勵,僅獲配比例存在差異。
但該計劃一經發布便引發了投資者質疑。有很多股民在投資者交流社區平台表示:此次由順豐的控股股東無償捐贈的2億股股權激勵計劃,一方面考核標準過低,另一方面由此產生的巨額攤銷費用將由全體股東共同「報銷」,投資者質疑這是「員工受益,股東買單」,侵害了一定的股東利益。
就在28日同一日,順豐控股還公布了《2025年半年度財務報告》。報告顯示今年上半年順豐業績再創歷史新高,實現營收1468.58億元,同比增長9.26%;其中歸母淨利潤57.38億元,同比增長19.37%。
但業績利好並未能給順豐控股股市帶來升值,8月29日、9月1日、9月2日三個交易日,順豐控股股價分別下跌7.91%、3.97%、2.29%。據澎湃新聞9月4日的消息顯示,這3天,順豐控股市值蒸發超330億元。
對此,順豐控股9月3日在回覆澎湃新聞時表示,股價波動稱與該持股計劃沒有什麼關係,「此次持股計劃是個挺正向的舉措,所用股份來自控股股東無償捐贈,沒有為其他的小股東起到任何稀釋攤薄的作用」。
9月3日,順豐控股在投資者互動平台回應股價連續下跌的原因時表示,二級市場股價波動受宏觀經濟、行業政策、市場情緒、市場資金狀況等多重因素綜合影響。
截至9月4日A股收盤,順豐控股股價下跌了0.74%。
責任編輯:李沐恩#






